○患者等搬送事業認定及び指導に関する要綱
平成28年6月15日
消防本部訓令第4号
(目的)
第1条 この要綱は、寝たきり高齢者、身体障害者、傷病者等(以下「患者等」という。)を対象に、これらの者の医療機関及び社会福祉施設等への搬送に際し、ストレッチャーと車椅子等を固定できる患者等搬送用自動車(以下「患者等搬送車」という。)及び患者等搬送用自動車(車椅子専用)(以下「車椅子専用車」という。)を用いて搬送を実施する、阿蘇広域消防本部管内における患者等搬送事業を行う患者等搬送事業者の認定及び指導、並びに患者等搬送乗務員適任証の交付等に関する必要事項を定める。
(認定対象となる患者等搬送事業者等)
第2条 認定対象となる患者等搬送事業者及び患者等搬送事業者(車椅子専用)(以下「患者等搬送事業者等」という。)は、道路運送法(昭和26年法律第183号)に定める次の者とする。
(1) 一般乗用旅客自動車運送事業の許可を受けた者
(2) 一般貸切旅客自動車運送事業の許可を受けた者
(3) 特定旅客自動車運送事業の許可を受けた者
(4) 自家用有償旅客輸送の登録を受けた者
(認定等)
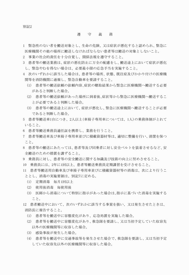
第3条 消防長は別記1の1、1の2に定める認定基準に適合する患者等搬送事業者等に対し、別記2に定める遵守義務を履行することを条件に患者等搬送に適合する事業者(以下「認定事業者」という。)とし認定するものとする。
2 認定を受けようとする患者等搬送事業者等は、次に定める書類を添え、消防長に申請することとする。
(1) 患者等搬送事業認定(更新)申請書(様式第1号)
(2) 乗務員名簿(様式第2号)
(4) 国土交通省の許可書若しくは免許状、又は登録証の写し
(5) 患者等搬送用自動車の自動車検査証の写し
3 警防通信指令課長(以下「課長」という。)は、認定審査基準表(様式第4号)により認定に必要な事項を調査し、消防長に報告するものとする。
(1) 認定したときは、次の各号に掲げる書類等を作成し交付するとともに患者等搬送事業者等に認定証等受領書(様式第8号)を提出させること。
ア 認定事業者台帳(様式第6号)
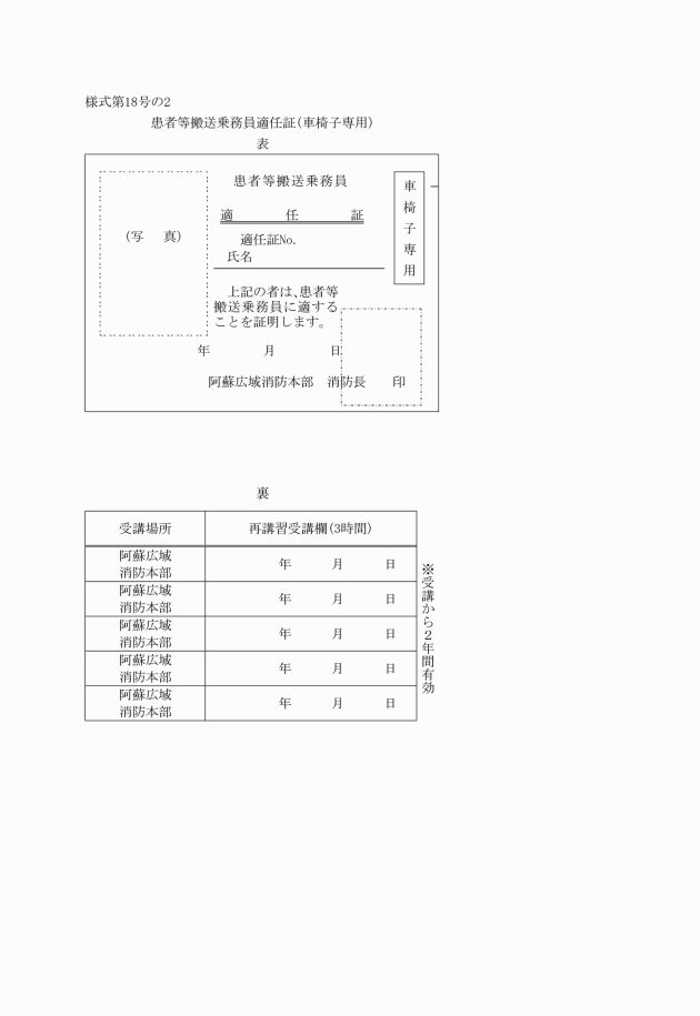
イ 認定証(様式第7号)
ウ 患者等搬送事業者認定マーク(別図第1)及び患者等搬送用自動車認定マーク(別図2)、車椅子専用車の場合は、患者等搬送事業者認定マーク(車椅子専用)(別図第3)及び患者等搬送用自動車認定マーク(車椅子専用)(別図第4)(以下「認定証等」という。)
(2) 認定証等の有効期間は、認定を受けた日から起算して5年間とする。
(認定の更新)
第4条 認定の更新を受けようとする者は、有効期限の1か月前から期間の満了する日までの間に消防長に申請することとする。
2 認定更新の手続きについては、前条第2項から4項までを準用する。
(認定等の再交付)
第5条 消防長は、認定事業者から認定証等の亡失、滅失、汚損又は破損等の理由により、患者等搬送事業認定証等再交付申請書(様式第9号)が提出されたときは、再交付するものとする。
2 認定証の再交付を受けた場合において、亡失した認定証が見つかったときは、遅滞なく当該認定証を返納すること。
(業務内容の変更)
第6条 認定事業者は、認定内容に変更が生じた場合は、業務内容変更届(様式第10号)により消防長へ届け出ること。
(認定の取り消し等)
第7条 消防長は、認定事業者が次のいずれかに該当するときは、認定を取り消すことができる。
(1) 別記1に定める認定基準に適合しなくなったとき。
(2) 別記2に定める遵守義務を履行しないとき。
(3) 患者等搬送業務中、故意又は重大な過失により重大な事故を発生させたとき。
(4) 社会通念上、認定事業者としてふさわしくない行為をしたとき。
2 課長は、前号に該当する事実を確認したときは、認定取消調査書(様式第11号)により調査し、消防長に報告することとする。
3 消防長は、前項に基づき審査を行い、取り消しを判断することとする。
4 消防長は、認定を取り消したときは、当該認定事業者に認定取消通知書(様式第12号)を交付することとする。
(認定証の返納等)
第8条 認定事業者は、次のいずれかに該当するときは、遅滞なく認定証等を返納しなければならない。
(1) 道路運送法(昭和26年法律第183号)に定めるところにより国土交通大臣の免許が取り消され、又は失効したとき。
(2) 認定事業者としての認定を取り消されたとき。
(3) 認定の更新申請をせず、認定の有効期間が満了したとき。
(4) 患者等搬送事業を廃止したとき。
2 消防長は、前号の認定証等の返納が行われない場合は、認定証等返納請求書(様式第13号)により認定証等の返納を求めることとする。
3 消防長は、認定証等を返納させたときは、患者等搬送車等に表示した「阿蘇広域消防本部認定」を削除させることができる。
(認定事業者への指導等)
第9条 消防長は、認定事業者に対して認定基準及び遵守義務に基づく内容の履行状況を定期的に調査することができるものとする。
2 消防長は、前項の調査結果から不適事項が認められたときは、認定事業者に対し、認定基準に適合し、遵守義務を履行するよう指導することができるものとする。
(特異事案の報告)
第10条 消防長は、認定事業者が別記2中「12」に定める事案を扱い、又は発生させたことを覚知した場合は、特異事案報告書(様式第14号)により速やかに報告させることとする。
2 消防長は、特異事案報告書により、認定事業者の特異事案等への対応が適切でないと認めるときは、必要な指導を行うことができるものとする。
(情報の提供等)
第11条 消防長は、認定事業者から診療情報の照会があった場合は、阿蘇広域消防本部で把握している可能な範囲で情報を提供することができるものとする。
2 消防長は、市民から患者等搬送事業者等の照会があった場合は、認定事業者を紹介することができるものとする。
(乗務員の講習等)
第12条 消防長は、搬送業務に必要な知識及び技術を乗務員に習得させるため、別記3の1に掲げる患者等搬送乗務員基礎講習及び別記3の2に掲げる患者等搬送乗務員定期講習(以下「患者等搬送講習」という。)を実施することとする。
2 講習を受けようとする患者等搬送事業者等は、講習受講申請書(様式第16号)を添え、消防長に申請することとする。
3 別記4に掲げる消防機関が行う適任者講習を修了した者と同等の知識及び技能を有する者(以下「特例認定者」という。)は、特例認定者申請書(様式第17号)に特例認定者と認められる資格等を証明できるものを添え、消防長に申請することとする。
4 消防長は、患者等搬送講習の一部を他の団体に委託することができるものとする。
2 適任証の交付を受けている者が、その適任証を紛失又は汚損等をした場合において、再交付の申し出があった場合は、適任証再交付申請書(様式第19号)を添え、消防長に申請することとする。
3 消防長は、前項の申請があった場合、支障がないと判断し認めたときは適任証を交付することとする。
附則
この要綱は、平成28年7月1日から施行する。




































